Visualize Performance Like Never Before

Performance metrics are only useful when they’re visible and actionable. That’s why HeadSpin now brings you a fully integrated Grafana dashboard experience, delivering real-time performance insights where and how you need them.
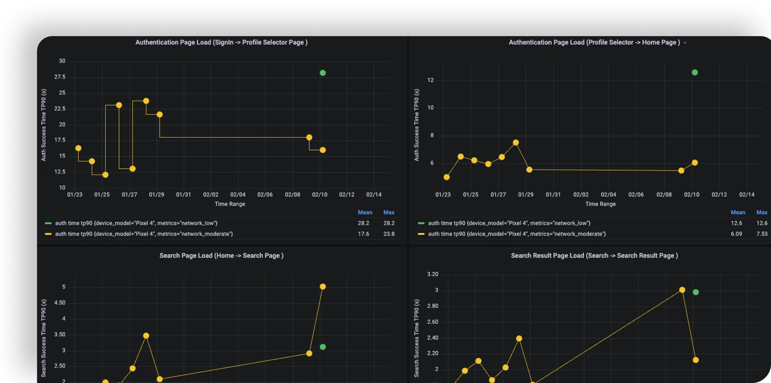
Built right into the HeadSpin platform, Grafana dashboards make it easy for teams to explore, monitor, and alert on app behavior across every build, device, and location.

Why It Matters

Ensuring consistent user experiences across devices, platforms, and networks requires flexible, large-scale test setups.
Instantly visualize hundreds of sessions without manually opening each one
Lack of performance metrics during testing delays new issue detection and restricts effective debugging and optimization
Compare performance across builds, devices, and locations in one unified view
Heavy reliance on manual testing and limited automation slows issue detection, causing delayed releases and missed regressions.
Compare multiple test sessions in a single view for a full performance picture.
Testing complex user flows across infotainment systems, mobile apps, and cloud services requires complex labs
Act faster with custom alerts and live dashboards tied to your test sessions.

Auto-Updating Dashboards

No need to rebuild charts with every test run. Dashboards update continuously as new builds are tested.

App, Device, and Network KPIs

From CPU usage to battery drain and throughput, impactfully visualize and compare multiple sessions simultaneously and track the full performance picture in one view.

Advanced Filtering & Slicing

Filter metrics by device, OS, build, region, time, or network for highly targeted visibility.

Custom Alerts via Grafana

Set thresholds (e.g., if battery current increases by 100 mpl) and trigger alerts to your preferred channels, including Slack, email, webhook, and more.

Self-Service Dashboards & Peer Benchmarking

Utilize the built-in Grafana UI to generate custom dashboards that analyze test data and benchmark performance against peers, identifying gaps and improving efficiency.

Ready to enhance performance monitoring?

Stop Spinning. Start Testing with HeadSpin!